Programa de Integridade - SEMAD
- Acessibilidade
- 1 Ir para o conteúdo
- 2 Ir para o menu
- 3 Ir para a busca
- 4 Ir para o rodapé
- 5 Ir para o fale conosco
O que você está procurando?
- Início
- Institucional
- Transparência
- Painel de Indicadores do Sisema
- Bens
- Compras e Contratos
- Concurso Público
- Contratações para enfrentamento do coronavírus (COVID-19)
- Convênios de entrada
- Convênios, Repasses e Transferências
- Credores - Pendências de Pagamento
- Dados Abertos
- Doações e Comodatos
- Fhidro - Convênios
- Informações Classificadas e Desclassificadas
- Segurança da Informação e LGPD
- Obras Públicas
- Participação Social
- Prestação de contas
- Procedimentos licitatórios enviados para o TCE/MG
- Programas e Ações
- Receitas e Despesas
- Relatórios Anuais de Qualidade do Meio Ambiente
- Servidores
- Painel de Gestão de Termos de Compromisso de Barragens de Mineração
- Fiscalização
- Gestão Ambiental
- Resíduos Sólidos
- Saneamento
- Abastecimento de Água e Esgotamento Sanitário
- Drenagens de Águas Pluviais
- Resíduos Sólidos Urbanos
- Publicações
- Convênios - saneamento
- Programa Água Doce em Minas Gerais
- Concessões
- Plano Estadual de Saneamento Básico (PESB-MG)
- Editais - Saneamento
- Drenagens de Águas Pluviais
- Programa de Saneamento da Bacia do Rio Doce
- Editais
- Noticias
Programa de Integridade do Sistema Estadual de Meio Ambiente e Recursos Hídricos (Sisema)
Programa de Integridade
O Programa de Integridade do Sistema Estadual de Meio Ambiente e Recursos Hídricos (Sisema), alinhado às diretrizes da Política Mineira de Promoção da Integridade (PMPI) e aos preceitos estabelecidos pelo Decreto nº 48.419, de 16 de maio de 2022, busca fortalecer a governança institucional, aprimorar o controle interno e mitigar riscos de corrupção e conflitos de interesse.
O Programa é um conjunto estruturado de medidas institucionais necessárias para a prevenção, detecção e tratamento de práticas de corrupção e fraude, de irregularidades e de outros desvios éticos e de conduta. Está dividido em 6 eixos temáticos e 25 ações detalhadas que nortearão o Sisema a exercer suas competências legais de forma transparente e ética, visando ambiente organizacional íntegro e a entrega dos melhores resultados à população mineira.
Download Programa de Integridade
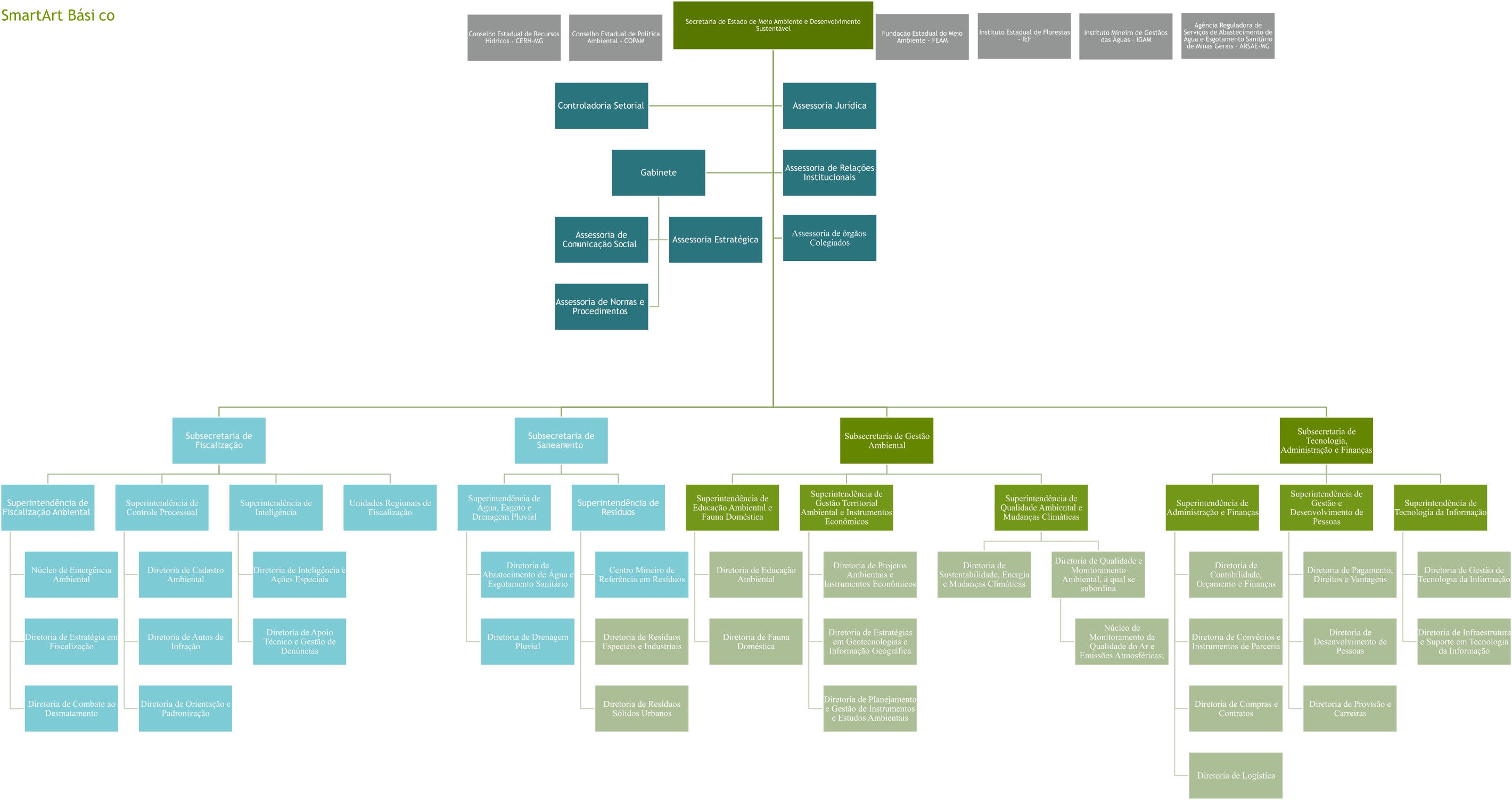
Organograma Semad_032025.jpg
Versão 1.0 Aprovado
- Tipo de Documento
- Documento básico
- Extensão
- jpg
- Tamanho
- 678 KB
- Modificado
- 13/03/25 15:03 por Danielle Peixoto
- Criado
- 13/03/25 15:03 por Danielle Peixoto
- Data de Expiração
- Nunca expirar
- Data de Revisão
- Nunca revisar
- Localidade
- Institucional
- Avaliações
-
-
Versão 1.0Por Danielle Peixoto, em 13/03/25 15:03Nenhum registro de alterações